新法速递 | 广州市城中村改造合作企业引入及退出指引
发布时间:2021-01-27
2021年1月21日,广州市住房和城乡建设局正式颁布《广州市住房和城乡建设局关于印发广州市城中村改造合作企业引入及退出指引的通知》(穗建规字〔2021〕1号,以下简称“指引”)。作为广州市“1 1 N”政策体系的有机组成部分,指引主要是为了通过合作企业引入优质的产业、教育和医疗等资源,增强城市产业核心竞争力和综合服务能力,推动城市高质量发展,是又一个广州市级指引村企合作的重要文件。
对比《广州市住房和城乡建设局关于印发关于进一步规范旧村合作改造类项目选择合作企业有关事项的意见的通知》(穗建规字〔2020〕16号),指引全面提高了对合作企业的资格要求和准入门槛,即,将选择合作企业的维度从原来的诚信记录和企业注册资本,增加至须具备与改造地块相匹配的开发能力、资金实力及产业布局或产业导入能力;同时,指引首次明确了合作企业的退出机制,针对特定的退出情形作出相应退出安排。
为便于快速了解指引的重要内容,本文就指引中关于城中村改造合作企业引入及退出的重要规定梳理如下:
一、城中村改造合作企业引入工作流程
指引明确,城中村改造合作企业引入具体的工作流程按照《广州市住房和城乡建设局关于印发关于进一步规范旧村合作改造类项目选择合作企业有关事项的意见的通知》(穗建规字〔2020〕16号)执行,结合〔2020〕16号文的相关规定,整理如下:

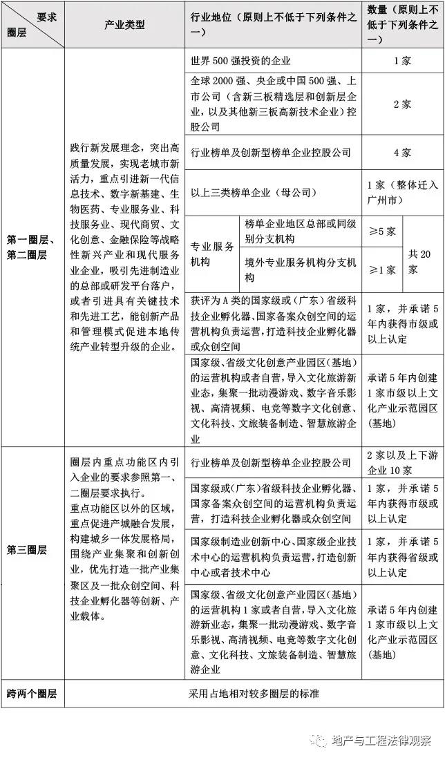
二、城中村改造合作企业要求 指引明确加强城中村改造中产业引入的前瞻性谋划,注重市、区产业规划衔接,提前做深做实城中村改造的产业规划,引导产业聚集,相应要求合作企业应具备与改造地块相匹配的开发能力、资金实力及产业布局或产业导入能力,具体如下: 三、城中村改造合作企业退出 指引主要针对合作企业违反合作协议、监管协议及招商文件的约定或要求作出相应退出安排,进一步规范城中村改造项目管理;并明确除合作企业退出外,同时追究合作企业的违约责任,具体如下: 就合作企业的违约责任,指引规定:区政府或其指定的部门根据协议约定条款和合作企业违约的情况,可启动银行保函索赔程序,将结果通报市住房城乡建设、规划和自然资源部门,并按照《广州市公共信用信息管理规定》(市政府令第166号)规定予以处理。特别地,指引针对“合作企业不按照承诺在规定的时间内引入产业、教育、医疗等资源,或者引进产业竣工投产后,经区产业部门核实产出效益指标未达到监管协议约定要求的,或者引入的教育、医疗等资源经区教育、卫生健康部门核实未达到监管协议约定要求的”情形,要求追究合作企业的违约责任,并按协议约定进行处理。 四、其他要点 指引要求配建的学校和医院及其配套设施原则上应于项目首期优先建设。 对于具备突出产业布局或者产业导入能力(非房地产业),但没有相应房地产开发能力和经验的企业,可以与具备房地产开发能力和经验的企业组成联合体参与城中村改造竞投。随着资格要求和准入门槛的提高,未来的城中村改造项目中合作企业可能将更多地以联合体形式存在。


回到顶部

建纬大湾区法律服务平台
地产与工程法律观察