建纬原创 | 广州旧村改造引入合作企业操作实务系列——白云区
发布时间:2021-03-23
引言
广州市关于旧村改造引入合作企业的专门性规范首见于广州市城市更新局2018年1月4日发布的《关于进一步规范旧村合作改造类项目选择合作企业有关事项的意见》(穗更新规字〔2018〕1号,以下简称“2018年1号文”)。2020年3月1日,广州市住房和城乡建设局印发《关于进一步规范旧村合作改造类项目选择合作企业有关事项的意见的通知》(穗建规字〔2020〕16号,以下简称“2020年16号文”),结合实践经验对旧村改造引入合作企业的规范作了进一步调整。
上述两个文件印发实施后,各区陆续制定出台适用于本辖区的相关政策文件,就合作企业选择的时点、条件、程序等事项进行细化规定,并结合本区实际情况对引入合作企业工作提出差异化要求。对有意参与广州市城市更新的市场主体而言,在实际拓展旧村合作改造项目前确有必要先行了解不同辖区对引入合作企业的要求及相应流程,以便更为顺利地推进项目改造开发。鉴于此,建纬广州城市更新业务中心推出广州市城市更新旧村合作改造类项目引入合作企业操作实务系列,详细梳理不同辖区对合作企业选择的相关要求及操作实务。此篇为白云区篇。
一、白云区旧村合作改造类项目引入合作企业相关文件出台情况
白云区目前尚未就旧村改造引入合作企业制定专门的政策文件,而是将相关的细化规则或者特别规定纳入到关于城市更新的综合性文件中。
2018年9月20日,广州市白云区人民政府办公室印发的《广州市白云区关于加强农村集体土地利用管理的意见(试行)》(云府办规〔2018〕10号)和《广州市白云区人民政府关于广州市旧村庄更新实施办法的实施意见(试行)》(云府办规〔2018〕11号,以下简称“2018年11号文”)均明确规定白云区的旧村庄更新改造应遵循“政府主导、规划先行、产业导入、公开公平公正选择合作企业”的原则。这也是在2018年1号文之后,白云区关于旧村改造项目引入合作企业的首次原则性规定。
2019年7月11日,广州市规划和自然资源局白云区分局发布的《白云区旧村庄全面改造程序指引(试行)》(穗规划资源云函〔2019〕1952号,以下简称《程序指引》)对白云区旧村改造进行了程序性规定,对旧改程序、责任主体、完成事项、工作内容等都做了较为详细的规定,其中即包括了关于引入合作企业的时点、条件、程序等规定。
2020年3月27日,广州市规划和自然资源局白云区分局发布《关于公开征求<广州市白云区人民政府关于广州市旧村庄更新实施办法的实施意见(试行)(征求意见稿)>公众意见的公告》(以下简称《实施意见征求意见稿》),对2018年11号文进行了更新,对于产权为合作开发的三旧改造复建产业用地项目应同时遵循《白云区村集体建设用地产业导入指引(试行)》要求。
2021年1月11日,广州市规划和自然资源局白云区分局发布《白云区关于加快推进城市更新高质量发展(旧村庄全面改造)的补充意见(试行)(征求意见稿)》(以下简称《补充意见征求意见稿》),积极推行公开竞争机制,要求旧改项目采取“竞价”方式,经各参加竞拍合作企业竞价后,由价高者得,竞拍所产生的溢价部分由区政府和村集体按5:5进行分配。
二、 白云区旧村合作改造类项目引入合作企业工作要求
白云区旧村合作改造项目在引入合作企业的工作要求上主要包括时点要求、平台要求以及公开竞价要求。
(一)引入合作企业的时点要求
1.项目实施方案审批完成
白云区现行政策要求在引入合作企业之前需完成项目实施方案的审批。广州市级文件2020年16号文并未要求在引入合作企业之前必须完成对项目实施方案的审批。但是从白云区历年出台的文件来看,在引入合作企业之前完成项目实施方案审批却是其一以贯之的规定,这体现了白云区对规划引领原则的重视和强调。白云区早在2018年11号文中即已规定基础数据经区政府审核公布、项目实施方案批复后,方可公开选择合作企业。2019年的《程序指引》亦延续了此项程序要求。因此,只有项目实施方案经审批完成后,改造主体方有资格开展引入合作企业的相关工作,对于有意参与的市场主体而言,也必须慎重考虑实施方案的要求,避免后期违约。
由于引入合作企业之前需完成项目实施方案审批,这对于改造主体而言存在较大的时间成本。但是,在今年发布的《补充意见征求意见稿》中规定,方案编制可与基础数据调查同步开展;片区策划方案、城市更新单元详细规划修改方案可同步编制,同步征求职能部门意见,并推行片区策划方案和城市更新单元详细规划修改方案提交市城市更新工作领导小组与市城市规划委员会“套开会议”审议或同步审议。由此可见,白云区并未忽视引入合作企业过程的效率优化,前置程序并行的做法也将极大节省前期工作的时间。
2.意愿表决通过
根据《程序指引》的规定,在项目实施方案批复后,村集体经济组织应召开成员大会或成员代表会议,对引入合作企业进行旧村改造的意愿进行表决。同时,《补充意见征求意见稿》规定,意愿表决包含了对改造方式和改造模式的表决。因此在引入合作企业前,改造主体还须表决通过关于改造模式及改造方式的选择,并形成相应的表决文件。
(二)引入合作企业的平台
从白云区历年来出台的政策文件来看,均要求公开选择合作企业,但关于选择合作企业的平台,从2018年11号文到2021年的《补充意见征求意见稿》却存在一些规定上的差异。2018年11号文规定,农村集体经济组织委托市、区政府公共交易平台公开选择合作企业。2019年《程序指引》规定,改造主体一般要求通过市公共交易平台公开选择合作企业。2020年《实施意见征求意见稿》规定,农村集体经济组织委托市、区政府公共交易平台公开选择合作企业。2021年《补充意见征求意见稿》规定,改造主体通过市公共资源交易平台公开选择合作企业。
从目前的实践做法来看,招标公告基本都规定竞投人竞价活动在广州公共资源交易中心(http://www.gzggzy.cn/ )的现场或系统中进行,但招标公告应同时在广州公共资源交易中心、白云区集体资产交易中心(http://3z.by.gov.cn/navigate.do)发布,公告内容最终以在广州公共资源交易中心网站发布的文本为准。
(三)引入合作企业需通过公开竞价
白云区旧村改造项目要求采取竞价方式选择合作企业。根据《补充意见征求意见稿》的规定,改造主体通过市公共资源交易平台公开选择合作企业,旧村改造项目采取“竞价”方式,在项目招商方案中设定项目改造总价(起拍),项目经各参加竞拍合作企业竞价后,由价高者得,竞拍所产生的溢价部分由区政府和村集体按5:5进行分配。这一规定使得有意参与旧改的开发企业基本无法在前期直接锁定项目。
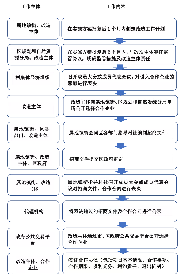
三、白云区旧村合作改造类项目引入合作企业工作流程
根据《程序指引》的规定,具体招引工作流程如下:

四、白云区旧村合作改造类项目引入合作企业准入条件设置
根据白云区旧村合作改造引入合作企业的政策文件以及实务要求,合作企业应当具备如下条件:
(一)现行政策文件中的准入条件设置
根据2018年11号文,合作企业应当具备如下条件:
类别 | 条件 |
企业注册资金 | ≥1亿元 |
资产、资金 | 具有与项目相匹配的自有资金及融资能力 |
信誉要求 | 企业信誉好,社会责任感强,近3年内无不良诚信记录、在我市不存在工程烂尾或其他违法情况 |
经验要求 | 鼓励优先选择具备旧村庄更新改造经验的企业 |
联合体 | 联合体的各个企业均需同时具备上述资格条件 |
(二)实务中的准入条件设置
在具体项目招商中,改造主体会根据实际情况及自身需求,在政策规定的基础上,另行增设其他条件。我们在广州公共资源交易中心检索下载了白云区2018年至2021年旧村合作改造项目公开选择合作企业的招标公告,[1]对比总结公告中申请资格条件/竞投人资格条件要求部分的内容后,整理如下:
1.要求具备独立法人资格
招标公告均要求竞投人具有中华人民共和国独立法人资格且经工商年检合格。
2.提高注册资本要求
相对于市、区的政策文件,白云区项目在实际招标中对竞投人注册资本设置了更高的要求,招标公告均要求竞投人注册资本不低于人民币5亿元。
3.要求具备房地产开发资质
白云区在项目实际招标中,均增设了对房地产开发资质的要求。在检索到的招标公告中,分别要求竞投人具备:①房地产开发企业二级或以上资质;②房地产开发企业一级资质。
4.资产及资金要求
白云区在项目实际招标中一般会增设对竞投人总资产的要求。在检索到的招标公告中分别要求竞投人:①总资产不低于人民币300亿元;②总资产不低于人民币500亿元。以上数额均是以最近一期会计师事务所审计的年度财务报表中显示的数额为准。同时,在其中一份招标公告中还对竞投人的账面货币资金提出要求,要求账面余额不低于人民币38亿元。
5.企业自有资金要求
在白云区在项目实际招标中,部分也会对竞投人的自有资金增设一定的要求,包括企业自有资金占项目总投资的比例,如陈田村“城中村”改造即要求合作企业自有资金比例不得低于项目总投资的30%。
6.相关经验及业绩要求
白云区在旧村改造中尤为重视竞投人关于房地产开发经验及城市更新的经验,并量化了具体的业绩要求。在检索的招标公告中提出了以下三种业绩要求:①公告发布之日前5年房屋建筑面积累计竣工数量的要求及质量合格率的要求;②在广东省范围内取得城市更新改造项目按计容建筑面积计算累计数量的要求;③在广东省改造“旧村庄、旧城镇”(城市更新)项目数量,竣工项目数量的要求等。
7.信誉要求
在白云区项目的实际招标中,招标公告对竞投人的信誉提出了更细致的要求,如要求近三年在工商、税务、建设、房地产等部门没有违法违规记录,也未被人民法院列入失信被执行人名单,也不存在工程“烂尾”或其他类似违法等情况。同时,如以母公司资信授权方式报名的,母公司也须在授信委托文件中承诺上述事项。
8.资信授权方式申请限制
白云区有的项目在招标公告中明确接受母子公司以资信授权方式申请竞投,但仅限直接持股≥51%的母子公司。同时根据招标公告的要求,还需注意的以下三点:一是申请企业尽管可使用其母公司的部分资信,但申请企业本身应具备基本的法人资格和注册资本要求;二是如果实际控制人是通过多层股权控制的,要求每一层持股都应≥51%;三是在以资信授权方式申请竞投的情形下,申请企业及其母公司须共同与招商方签订合作合同,共同承担义务。
9.联合体竞投限制
关于联合体投标,白云区旧村改造在项目实际招标中没有做更多细化规定,但有的项目在招标公告中明确表示不接受联合体竞投。
五、白云区旧村合作改造类项目引入合作企业民主表决要求
根据现行的白云区旧村合作改造引入合作企业的政策文件,按照表决事项和表决时点将旧村合作改造类项目引入合作企业涉及的表决作如下分类整理:
表决事项 | 表决会议 | 表决时点 | 最低通过率 | 公示要求 |
实施方案(含拆补方案)表决 | 农村集体成员代表大会 | 实施方案 编制完成后 | 应当有本组织2/3以上的成员代表参加,所作决定应当经到会代表2/3以上通过。 | 根据农村集体经济组织章程规定公示 |
意愿表决(含改造方式和改造模式) | 农村集体成员代表大会 | 实施方案经有审批权的部门批复后 | 应当有本组织2/3以上的成员代表参加,所作决定应当经到会代表2/3以上通过。 | 根据农村集体经济组织章程规定公示 |
招商文件 表决 | 农村集体成员大会或成员代表大会 | 招商文件经区政府审定后 | 本集体经济组织的2/3以上成员或者成员代表同意。 | 在村(社)公告栏、村社牌坊、村民聚集场所等区域进行公示,公示不得少于5日 |
实施方案批复生效表决(含拆补方案) | 全体村民(含村改居后的居民)和世居祖屋权属人 | 项目实施方案获得批复后3年内 | 总人数的80%以上 | 根据农村集体经济组织章程规定公示 |
六、白云区旧村合作改造类项目引入合作企业的监管问题
除明确合作企业招引程序及要求外,白云区旧改政策文件尤为重视对引入合作企业过程中的监管问题进行规定,包括签订监管协议、明确退出机制、限制项目公司的股权转让等三个方面的内容。
(一)签订监管协议
签订监管协议能够明确各方权利、义务、责任,为引入合作企业后的监管工作提供有效指引。根据《程序指引》的规定,白云区规划和自然资源分局在旧村庄全面改造实施方案批复后2个月内需与改造主体签订监管协议,明确具体监管措施及项目改造主体责任义务。从规定上来看,改造主体与监管主体签订项目监管协议有一定的时限要求和约定事项的限制。关于项目监管协议的具体内容,《程序指引》的附件5给出了示范文本。
除此以外,在合作企业确定之后,村集体经济组织、合作企业、监管账户开户银行、属地镇街与区规划和自然资源分局还应当按照《广州市旧村庄全面改造项目复建安置资金监管办法》(穗更新规字〔2016〕1号)的要求,签订复建安置资金五方监管协议,明确缴存程序、拨付程序、各方权责等。复建安置监管协议是对复建安置资金的监管,用以保障复建安置所需资金的足额支付。
(二)明确合作企业退出机制
针对在项目开展过程中未能尽职履约的合作企业,白云区政府在《补充意见征求意见稿》中明确了相关的企业退出机制,规定参照市相关政策,出现合作企业未按区制定的计划实施改造,未按合同约定缴纳足额复建安置资金、未按时启动复建安置房施工、不按照承诺在规定的时间内引入产业、教育、医疗等资源,发现问题未能及时整改等情况的,由属地镇街会同改造村社启动合作企业退出工作,合作企业退出后,属地镇街会同村集体启动新的合作企业招选。原合作企业纳入区城市更新负面清单,五年内不得参与白云区的城市更新工作。《补充意见征求意见稿》仅对合作企业的退出机制以及退出后的处罚措施进行了较为原则性的规定, 因此具体的退出事项、退出程序等细化规则还应在公示的合同中予以明确。
(三)限制项目公司的股权转让
市级文件2020年16号文以及白云区的2018年11号文、《实施意见征求意见稿》均规定,选择合作改造的旧村,合作协议应当约定,未经农村集体经济组织同意,合作企业成立的项目公司不得变更股东、转让股权。并且,选择自主改造的旧村,农村集体经济组织原则上不得转让股权;转让股权的,视为合作改造。由此可见,白云区的政策文件并未对2020年16号文的规定进行细化,依然仅是原则性规定。因此关于项目公司股权变更的具体限制条件,改造主体还应当在合作协议中予以进一步细化。
结语
今年1月22日白云区人民政府办公室印发《广州市白云区城市更新专项规划大纲(2020-2035)》(以下简称《规划大纲》),提出近期计划推进实施旧村庄改造项目29宗,用地面积约2502公顷,其中,2020-2023年推进项目8宗,用地面积686公顷。《规划大纲》充分展示了白云区对于未来旧村改造的宏伟蓝图,而白云区显然也做好了施展这一抱负的充分政策准备。白云区2019年出台《程序指引》、2020年发布《实施意见征求意见稿》、2021年发布《补充意见征求意见稿》等等,均是为了接下来旧改项目有效、规范、稳定的推进输出政策支持,其中如何规范引入合作企业也是其在政策制定过程中所重点关注的领域。尽管白云区目前尚未专门制定针对合作企业引入的政策文件,但是作为旧村改造系统重要的一部分,引入合作企业的规范已经形成体系。因此,在白云区旧村改造浪潮即将启动之际,对于有意参与的市场主体而言,需要更深入了解白云区出台的有效政策文件,并持续关注新政策的发布动向,方能做到有的放矢。
[1]广州市白云区新市街小坪村“城中村”改造项目公开选择合作企业挂牌公告;广州市白云区陈田村“城中村”改造公开选择合作企业招商公告。
回到顶部

建纬大湾区法律服务平台
地产与工程法律观察