建纬原创 | 广州旧村改造引入合作企业操作实务系列——南沙区
发布时间:2021-06-30
引言
2018年1月4日,广州市城市更新局印发《关于进一步规范旧村合作改造类项目选择合作企业有关事项的意见》(穗更新规字〔2018〕1号,以下简称“2018年1号文”),首次对旧村合作改造类项目选择合作企业进行专门的政策规定,并明确了旧村合作改造中合作企业应符合的条件和要求。2018年1号文发布后,广州市住房和城乡建设局印发《关于进一步规范旧村合作改造类项目选择合作企业有关事项的意见》(穗建规字〔2020〕16号,以下简称“2020年16号文”),进一步规范引入合作企业工作。2021年1月21日,广州市住房和城乡建设局印发《广州市城中村改造合作企业引入及退出指引的通知》(穗建规字〔2021〕1号,以下简称“2021年1号文”),全面提高了对合作企业的资格要求和准入门槛,首次明确了合作企业的退出机制,针对特定的退出情形作出相应退出安排。2021年4月30日,广州市住房和城乡建设局印发《广州市城中村改造村集体经济组织决策事项表决指引》(穗建规字〔2021〕5号,以下简称“2021年5号文”),对于纳入广州市三年实施计划、五年行动方案的城中村改造项目的相关表决事项进行统一规定。
除上述市级文件以外,各区也分别制定出台适用于各自辖区的旧村合作改造引入合作企业相关政策文件,就合作企业选择的时点、条件、程序等事项进行细化规定,并结合本区实际情况对引入合作企业工作提出差异化要求。
对有意参与广州市城市更新的市场主体而言,在实际拓展旧村合作改造项目前确有必要先行了解不同辖区对引入合作企业的要求及相应流程,以便更为顺利地推进项目改造开发。鉴于此,建纬广州城市更新业务中心推出广州市城市更新旧村合作改造类项目引入合作企业操作实务系列,详细梳理不同辖区对合作企业选择的相关要求及操作实务。此篇为南沙区篇。
一、南沙区旧村合作改造类项目引入合作企业相关文件出台情况
2018年5月11日前,南沙区尚未针对旧村改造引入合作企业制定专门性政策文件,而是主要适用广州市城市更新局发布的2018年1号文。2018年5月11日,广州市南沙区城市更新局印发《南沙区旧村庄城市更新改造项目公开引入合作企业工作指引(试行)》(穗南更新函〔2018〕65号,以下简称“工作指引”)。工作指引要求村集体经济组织应当通过政府公共交易平台发布旧村庄更新改造项目公开引入合作企业的招商公告,择优确定合作企业,同时该文对南沙区引入合作企业的工作程序、职能分工等作出细化规定。
2019年8月29日,为进一步加快推进南沙区旧村庄更新改造工作,广州市规划和自然资源局南沙区分局印发《关于进一步加快南沙区旧村庄改造工作的指导意见(试行)的通知》(穗规划资源南规字〔2019〕1号,以下简称“2019年1号文”)。2019年1号文要求充分发挥市场在资源配置中的决定性作用,鼓励市场主体和社会力量参与改造开发。同时,该文规范了旧村改造前期服务企业的引入,要求村集体经济组织原则上不得引入平台公司、中介公司。
2020年4月8日,广州市规划和自然资源局南沙区分局发布《关于加快推进成片连片改造促进节约集约用地的若干措施》(穗规划资源南规字〔2020〕2号,以下简称“2020年2号文”)。2020年2号文对成片连片改造项目选择合作企业作出特别规范,着力推进统一招商,在成片连片改造项目涉及多个旧村庄的,原则上由属地镇街牵头组织进行统一招商,选取一个项目合作企业,如需单独招商,应满足相应的条件。
2021年2月26日,南沙区人民政府办公室发布《南沙区加快旧村更新改造推进高质量发展的工作方案》(穗南府办函〔2021〕8号,以下简称“2021年8号文”)。2021年8号文再次明确要求规范招商程序,强化政府在旧村改造工作中的主导地位,并要求旧村改造项目应在城市更新片区策划(含详细规划修改)方案经区城市更新领导机构审定后方可开展公开引入合作企业招商工作。
2021年3月8日广州市规划和自然资源局南沙区分局印发《南沙区旧村改造储备项目管理工作指引》《关于进一步加强南沙区旧村庄改造项目产业导入的工作指引》(以下简称“产业导入工作指引”),其中产业导入工作指引要求合作企业应当在旧村庄改造项目实施方案审定前或招商文件规定的时间内与区商务部门就项目产业导入要求等有关事项签订投资协议。
二、南沙区旧村合作改造类项目引入合作企业工作要求
(一) 引入合作企业的时点
1.基础数据经审核确认
根据《广州市城市更新基础数据调査和管理办法》(穗建规字〔2020〕19号),数据成果核查合格的复函是片区策划或实施项目基础数据调查成果验收的依据。因此,广州市公共资源交易中心相应要求,交易发起人在委托开展公开选择合作企业代理服务时,应当提交区政府审核公布的旧村改造范围内的基础数据成果。
2.招商文件表决通过
基础数据经区政府审定后,村集体经济组织制定公开引入合作企业的招商文件,招商文件经村集体“四议两公开”程序表决通过后方能正式进入政府平台进行公开招商。根据工作指引第二条,村集体经济组织根据区政府审定的基础数据,制定公开引入合作企业的招商文件,招商文件按程序征求街(镇)、区城市更新部门、区政府意见后,由村集体经济组织通过“四议两公开”程序进行表决。招商文件表决通过后还需公告不少于7日。
3.片区策划方案经审定
根据2021年8号文,旧村改造项目应在城市更新片区策划(含详细规划修改)方案经区城市更新领导机构审定后方可开展公开引入合作企业招商工作。
(二) 引入合作企业的平台
农村集体经济组织应当通过广州公共资源交易平台或区农村集体“三资”平台开展旧村改造项目公开引入合作企业有关工作。因此,通过广州公共资源交易平台引入合作企业的,招引程序、资料提交等应符合《广州公共资源交易中心旧村更新改造项目公开选择合作意向企业和合作企业交易服务规程》的相关规定;通过区农村集体“三资”平台引入合作企业的,应符合《广州市南沙区农村集体资产交易管理实施意见》(穗南府函〔2017〕17号)的相关规定。
三、南沙区旧村合作改造类项目引入合作企业工作流程
根据现行的南沙区旧村合作改造合作企业招引政策文件,具体招引工作流程如下:

四、南沙区旧村合作改造类项目引入合作企业准入条件设置
关于旧村合作改造类引入合作企业准入条件设置问题,工作指引未设置明确要求,而是主要规定于市级文件中。市级文件2020年16号文仅作两方面的规定,即:近三年内无不良诚信记录;企业注册资本不少于1亿元。2021年1号文对合作企业的开发能力、资金实力、产业导入能力等方面则设置了具体要求。
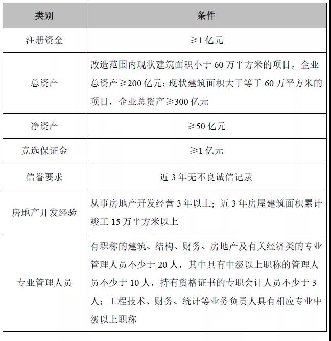
(一)现行政策文件中的准入条件设置
根据现行的广州市及南沙区旧村合作改造合作企业招引政策文件,合作企业应当具备如下条件:

需注意,就联合体报名问题,如市场主体不满足上述资格条件要求,可以联合体形式参与合作企业招引竞选。同时,产业导入工作指引在政策层面上也鼓励房地产开发企业与新一代信息技术、人工智能、生物医药、先进制造、新能源、新材料等高新技术产业、新型产业类型企业组成联合体参与合作企业招引竞选。
(二)实务中的准入条件设置
就不同项目中交易发起人针对项目具体情况增设的其他条件,我们在广州市公共资源交易中心检索下载了南沙区2019年至2021年旧村合作改造项目公开选择合作企业的招标公告[1],对比总结公告中“申请企业的资格条件”部分的内容后,整理如下:
1.房地产开发企业资质要求
南沙区旧改项目均会在引入合作企业的招商文件中要求申请企业具备房地产开发企业资质。从我们搜集的招标公告上来看,大部分旧改项目要求申请企业具备房地产开发企业一级或以上资质。尤其是2020年以来,除南沙区黄阁镇大塘村更新改造项目仅要求申请企业具备房地产开发企业二级或以上资质外,其余各项目均要求申请企业具备房地产开发企业一级或以上资质。
2.注册资本要求
南沙区旧改项目对于申请合作的企业的注册资本一般都会设置要求,并且不同项目关于此项要求的差异明显。从是否要求注册资本实缴的角度来看,大部分项目并未要求申请企业实缴注册资本,但也有个别企业要求注册资本实缴,如南沙区东涌镇大同村更新改造项目要求实缴注册资本8亿元。从对注册资本要求的数额来看,不同项目之间存在较大差异,大多数项目要求5亿元注册资本金,但也有部分项目对申请企业的注册资本金要求较高,如南沙区黄阁镇亭角村更新改造项目要求申请企业注册资本金不低于100亿元人民币。
3.公司资产要求
南沙区各个旧改项目对于申请合作企业的资产要求同样也存在较大差异。从我们在广州公共资源交易中心查询到的招商文件上来看,多数项目要求申请企业最近一年度经审计的总资产不得低于200亿元人民币,部分项目对总资产要求较高,如南沙区黄阁镇亭角村更新改造项目要求申请企业所属上市公司截至2018年的总资产不少于8000亿元人民币,南沙区黄阁镇大塘村更新改造项目要求申请企业2018年度经审计的总资产不低于1200亿元人民币。同时,截至目前南沙区各旧村改造项目均要求申请合作的企业具有与项目相匹配的自有资金及融资能力,且企业自有资金比例不得低于项目总投资的30%。
4.房地产开发经验要求
南沙区各旧村改造项目均在招商文件中对合作企业的房地产开发经验作出要求。具体来看,大部分项目要求申请合作的企业近5年屋建筑面积(包括申请企业的全资子公司或持股超过51%的参股公司的房屋建筑面积)需累计竣工300万平方米以上,且工程质量合格率达100%(需提供相关工程的竣工验收备案表证明)。
5.其他条件
南沙区各个旧改项目在引入合作企业的招商文件中均会设置“其他条件”一栏,并在此部分内容中提出关于本次招标需要特别关注的信息,例如有的项目在此项内容中明确本次招标不接受联合体投标;有的项目在此项内容中对申请企业在广州市旧村庄、旧城镇改造的城市更新项目经验提出特别要求;还有的项目在此项内容中要求申请企业需在中国房地产业联合会官方发布的《2019年中国房地产业综合实力100强榜》上位于前10名以内等等。总之,有意参与南沙区旧村改造的合作企业应当对“其他条件”所设置的内容予以高度重视。
五、南沙区旧村合作改造类项目引入合作企业民主表决要求
2021年5号文对于纳入广州市三年实施计划、五年行动方案的城中村改造项目就相关表决事项作出最新规定,明确要求在村集体经济组织依法制定的章程已有明确规定的情况下,应按组织章程进行表决,并确定了在章程规定不明的情况下的表决规则。根据2021年5号文及现行的南沙区旧村合作改造合作企业招引政策文件,按照表决事项和表决时点将旧村合作改造类项目引入合作企业涉及的表决作如下分类整理:

六、南沙区旧村合作改造类项目合作企业引入后的监管问题
南沙区2018年发布的工作指引未对合作企业引入后的监管问题作出详细规定,主要是原则性的规定了要加强对履约保证金的监管。2019年704号文对旧村全面改造中复建安置资金的监管作出更加具体的规定。2021年1号文明确了区政府或其指定部门需与引入的合作企业签订监管协议。产业导入工作指引要求合作企业需与区商务部门就产业导入相关事项签订投资协议,并需与村集体经济组织成立合作公司。
(一)签订监管协议
根据2021年1号文,区政府或其指定部门与引入的合作企业签订《城中村改造监管协议》,并且监管协议需明确城中村改造中教育、医疗等公共设施的建设和运营要求,明确导入产业企业类型、数量和经济效益、达产时间、达产标准等具体要求,同时还要约定银行履约保函缴交事宜,并指定相应的部门加强事中、事后监管,确保合作企业履约。
(二)复建安置资金监管
2019年704号文对于南沙区旧村全面改造项目复建安置资金的监管作出具体规范,要求复建安置资金监管账户应当在项目实施方案批准后3个月内设立。同时,根据2020年16号文,合作企业确定后,竞得企业所缴纳的保证金需在实施方案批复后转为复建安置资金,存入复建安置资金监管账户。2019年704号文要求复建安置资金监管账户由复建安置资金缴存人、监管账户开户银行与区城市更新部门三方进行共同监管。区城市更新部门有权随时了解、监控专用账户的账户信息、资金使用、资金流向等情况。
(三)签订并履行投资协议
根据产业导入工作指引,合作企业应当在旧村庄改造项目实施方案审定前或招商文件规定的时间内与区商务部门就项目产业导入要求等有关事项签订投资协议。投资协议由区商务部门按程序报区招商项目协调小组工作例会审核后,报开发区管委会主任会议审定;如因合作企业自身原因未能与区商务部门签订投资协议,或未能履行投资协议约定的,取消合作企业资格,并承担合作协议、投资协议约定的相应责任。
(四)设立合作公司
产业导入工作指引同时还要求合作企业应与村集体经济组织在南沙区注册成立具有独立法人资格的合作公司,办理工商注册、税务登记等手续,约定工商注册地、税务征管关系及统计关系均在南沙发生,并有实际办公人员在南沙办公。
结语
广州市南沙区城市更新局于2018年5月印发的工作指引至今仍然是南沙区旧村改造公开引入合作企业的有效规范。工作指引对南沙区旧村改造引入合作企业的总体要求、工作程序、职能分工、保障措施等方面给出了较为具体的规定。但是随着2020年16号文、2021年1号文以及2021年5号文的陆续颁发,广州市关于旧村改造公开引入合作企业的要求已经发生了较大的变化,在南沙区深化旧村更新改造推进高质量发展的背景下,南沙区关于旧村改造公开引入合作企业的专门性规范尚需作进一步更新、细化。
[1]南沙区大岗镇鸭利村更新改造项目公开引入合作企业公告;南沙区大岗镇龙古村更新改造项目公开引入合作企业公告;南沙区大岗镇龙古村更新改造项目公开引入合作企业公告;南沙区东涌镇大同村更新改造公开引入合作企业公告;南沙区东涌镇太石村更新改造项目公开引入合作企业公告;南沙区大岗镇马前村更新改造公开引入合作企业公告;南沙区黄阁镇大塘村更新改造项目公开引入合作企业公告;南沙区黄阁镇大井村更新改造项目公开引入合作企业公告;南沙区黄阁镇亭角村更新改造项目公开引入合作企业公告;
南沙区大涌村更新改造项目公开引入合作企业公告;南沙区黄阁镇东湾村更新改造项目公开引入合作企业公告。
回到顶部

建纬大湾区法律服务平台
地产与工程法律观察