广州旧村改造引入合作企业操作实务系列——花都区 | 建纬原创
发布时间:2021-09-24
2018年1月4日,广州市城市更新局印发《关于进一步规范旧村合作改造类项目选择合作企业有关事项的意见》(穗更新规字〔2018〕1号,以下简称“2018年1号文”),首次对旧村合作改造类项目选择合作企业进行专门的政策规定,并明确了旧村合作改造中合作企业应符合的条件和要求。2018年1号文发布后,广州市住房和城乡建设局印发《关于进一步规范旧村合作改造类项目选择合作企业有关事项的意见》(穗建规字〔2020〕16号,以下简称“2020年16号文”),进一步规范引入合作企业工作。2021年1月21日,广州市住房和城乡建设局印发《广州市城中村改造合作企业引入及退出指引的通知》(穗建规字〔2021〕1号,以下简称“2021年1号文”),全面提高了对合作企业的资格要求和准入门槛,首次明确了合作企业的退出机制,针对特定的退出情形作出相应退出安排。
除上述市级文件以外,各区也分别制定出台适用于各自辖区的旧村合作改造引入合作企业相关政策文件,就合作企业选择的时点、条件、程序等事项进行细化规定,并结合本区实际情况对引入合作企业工作提出差异化要求。
对有意参与广州市城市更新的市场主体而言,在实际拓展旧村合作改造项目前确有必要先行了解不同辖区对引入合作企业的要求及相应流程,以便更为顺利地推进项目改造开发。鉴于此,建纬广州城市更新业务中心推出广州市城市更新旧村合作改造类项目引入合作企业操作实务系列,详细梳理不同辖区对合作企业选择的相关要求及操作实务。此篇为花都区篇。
一、花都区旧村合作改造类项目引入合作企业相关文件出台情况
2018年12月3日前,花都区尚未针对旧村改造选择合作企业制定专门性政策文件,而主要适用广州市2018年1号文。2018年12月3日,花都区人民政府印发《花都区旧村合作改造类项目公开引入合作企业的指导意见(试行)》(花府办规〔2018〕8号,以下简称“8号文”),首次针对旧村合作改造类项目选择合作企业作出系统性和专门性规定。
时隔一年,《中共广州市花都区委广州市花都区人民政府关于深化城市更新工作推进高质量发展的实施意见》(花发〔2020〕18号)发布,强调村集体应严格按规定公开引入合作企业,禁止公开或非公开签订合作协议、收取定金。
2021年5月26日,《关于加强花都区旧村庄改造项目工作的指导意见(征求意见稿)》发布,再次强调公开透明选择合作企业,禁止私自引入合作企业、私自交纳(收取)定金;同时加强招商监管,进一步明确复建安置资金金额及存入时限;最后,明确合作企业需严格按照《广州市规划和自然资源局关于印发<广州市城市更新实现产城融合职住平衡的操作指引>等5个指引的通知》的规定,严格落实产业导入要求。随后,花都区出台《广州市花都区城市更新实现产城融合职住平衡的操作指引(试行)》,明确旧村改造合作企业须具备与改造地块相匹配的产业布局或产业导入能力,紧密配合广州市2021年1号文的具体实施。
二、花都区旧村合作改造类项目引入合作企业工作要求
(一) 引入合作企业的时点
旧村庄更新改造项目的实施方案基础数据经区政府审核公布后,方可开展合作企业引入工作,具体要求如下:
根据《广州市城市更新基础数据调査和管理办法》(穗建规字〔2020〕19号),数据成果核查合格的复函是片区策划或实施项目基础数据调查成果验收的依据。广州市公共资源交易中心相应要求,交易发起人在委托开展公开选择合作企业代理服务时应当提交区政府审核公布的旧村改造范围内的基础数据成果,一般以区城市更新局出具的盖章版旧村改造项目相关基础数据的复函作为基础数据已经审核确认的依据,并将前述复函作为招标文件附件在广州市公共资源交易平台进行公告。
(二)引入合作企业的平台
村集体经济组织需在广州公共资源交易中心公开发布引入合作企业的公告信息,并及时在区的农村集体资产交易服务信息发布平台、属地镇(街)政府网站同步更新和在村、社公开栏公开公示。因此,在广州公共资源交易中心公开发布公告信息时,招引程序、资料提交等应符合《广州公共资源交易中心旧村更新改造项目公开选择合作意向企业和合作企业交易服务规程》的相关规定;在区农村集体资产交易服务信息发布平台同步更新时,则应符合《广州市花都区人民政府办公室印发广州市花都区贯彻广州农村集体资产交易管理办法实施细则的通知》(花府办〔2017〕62号)的相关规定。
三、花都区旧村合作改造类项目引入合作企业工作流程
根据现行的花都区旧村合作改造合作企业招引政策文件,具体招引工作流程如下:

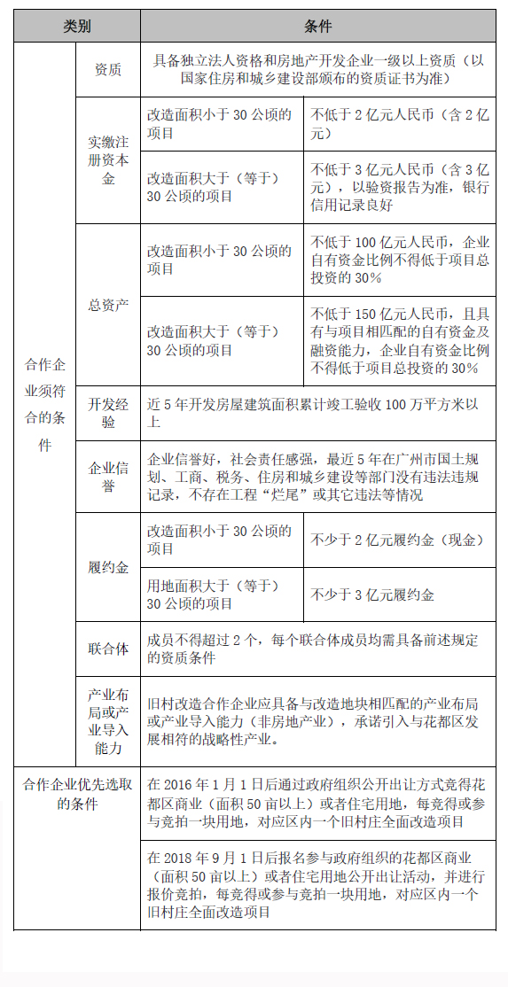
四、花都区旧村合作改造类项目引入合作企业的准入条件设置
(一)现行政策文件中的准入条件设置
根据现行政策文件,花都区针对旧村合作改造类项目合作企业设置两类条件,一类为合作企业须符合的条件,另一类为合作企业优先选取的条件,具体如下:

(二)实务中的准入条件设置
就不同项目中交易发起人针对项目具体情况增设的其他条件,我们在广州市公共资源交易中心检索下载了花都区2019年至2020年旧村合作改造项目公开选择合作企业的招标公告[1],对比总结公告中“交易申请人资格条件/要求”部分的内容后,整理如下:
1. 限期与招商主体签订合作协议
招商主体均要求,申请合作企业如获得合作企业资格的,必须在取得《合作改造通知书》之日起限定期限内与集体经济组织签订《合作框架协议》,否则视为放弃资格。
2. 限期返还前期费用
招商主体一般要求,相关政府部门、村集体为招标项目垫付的前期费用需由竞得企业返还给相应主体。如三东村(含罗仙村八队)旧村全面改造项目招标文件明确,为实施本项目,花都区财政局、花都区住房和城乡建设局、花城街道办垫付的前期费用,由竞得人在签订《合作协议》且项目公司成立后一个月内归垫给相关单位……村集体经济组织及其委托的相关单位垫付的前期工作费用,由竞得人在签订《合作协议》且项目公司成立后一个月内归垫给村集体经济组织及相关单位。如竞得人未能按时支付的,招商主体有权从履约保证金中扣除该部分费用并直接代为支付给相关单位。
3. 具备旧村改造经验
部分招商主体还要求申请企业具备旧村改造经验,如花山镇平西村经济联合社更新改造项目要求申请企业或其控股的下级公司应在广东省范围内已成功实施至少一条旧村庄改造,且已开展村民回迁房屋交付工作。申请人须提交更新改造主管部门关于同意项目进行三旧改造批复、项目施工许可证、竣工备案证明、改造范围内集体经济组织关于村民已回迁等证明文件。
4. 限期动工建设
部分招商主体要求申请合作企业须在特定期限内对安置房实施动工建设,如田美村东南经济社旧村全面改造项目要求,申请企业如获得合作企业资格的,须在2020年第一季度内对安置房实施动工建设。
5. 集体物业收益保底
部分招商主体要求,申请企业需对启动拆迁后改造范围内的集体物业收益进行保底。如田美村东南经济社旧村全面改造项目要求, 申请企业需保证集体收益不少于上年度的集体物业收益,且按每年3%递增,直至集体物业复建完成并交付村社使用为止。
6. 工程质量合格率
部分招商主体要求申请合作企业除要求须具备房地产开发经验外,还对工程质量合格率作出要求,如田美村东南经济社旧村全面改造项目要求申请人工程质量合格率达100%。
五、花都区旧村合作改造类项目引入合作企业民主表决要求
旧村合作改造类项目引入合作时主要涉及招商文件表决和确定竞得企业表决, 结合《广东省农村集体经济组织管理规定》《广州市城中村改造村集体经济组织决策事项表决指引》(穗建规字〔2021〕5号)花都区8号文等文件规定,我们按照表决事项和表决时点将旧村合作改造类项目引入合作企业涉及的表决分类整理如下:

值得注意的是,招标文件一般规定,通过资格审查的申请企业须不少于1个(含1个),招引活动方为有效;其次通过资格审查的申请企业成中符合花都区8号文规定的合作企业优先选取条件的,成为推荐优选合作企业。此外,部分项目招标文件规定,即便在合作企业的表决结果确定后,交易发起人仍有权单方决定最终是否与合作企业签订《合作协议》,如决定不与合作企业签订《合作协议》的,则重新进行交易活动。
六、花都区旧村合作改造类项目合作企业引入后的要求
除明确合作企业招引程序及要求外,花都区现行政策文件还对合作企业引入后的相关监管问题作出规定,主要为履约保证金监管、复建安置资金监管、产业导入监管和项目合资公司股权限制四个方面,具体如下:
(一)履约保证金监管
合作企业须在合作协议签署后缴纳履约保证金,并由合作企业、监管账户开户银行、村集体与属地政府须签署《履约保证金账户监管协议》,实施方案批复后履约保证金转为复建安置资金,转入复建安置资金监管账户。进入监控账户的履约保证金未经同意拨付不得使用,亦不得以履约保证金向第三方提供担保。合作企业可根据项目建设进度会同村集体申请拨付保证金。此外,部分项目设置履约保证金留存比例,如三东村(含罗仙村八队)旧村全面改造项目要求复建安置房和公建配套建设竣工验收后,留存比例为保证金总额的20%。
(二)复建安置资金监管
《关于加强花都区旧村庄改造项目工作的指导意见(征求意见稿)》提出,招商文件、合作协议和监管协议等文件中应明确:拆迁补偿方案表決通过后一个月内或签订合作协议三个月内,须将复建安置资金足额存入监管账户,存入金额按实施方案批复和改造项目分期实施(如有)的规定执行。实施方案未批复、改造项目须分期实施但未明确的,由区城市更新部门向区实施城市更新工作领导小组专题请示,确定暂定的复建安置资金金额。
(三)产业导入监管
《广州市花都区城市更新实现产城融合职住平衡的操作指引(试行)》明确要求旧村改造合作企业应具备与改造地块相匹配的产业布局或产业导入能力(非房地产业),相应地,合作企业应在实施方案审定前或招商文件规定时间内,与区科工商信部门就项目产业导入要求等有关事项签订投资监管协议并报区政府审定;如因合作企业自身原因未能签订投资监管协议,或未能履行投资监管协议约定的,取消合作企业资格,且合作企业应承担违约责任。
(四)项目公司股权限制
合作企业应在签订《合作协议》30日内,与村集体经济组织在花都区设立具有独立法人资格的项目公司。合作协议应当约定,未经村集体经济组织及区政府同意,项目公司不得变更股东、转让股权。
结 语
花都区人民政府于2018年12月3日印发的《花都区旧村合作改造类项目公开引入合作企业的指导意见(试行)》对花都区旧村改造引入合作企业的总体要求、招引流程等方面作出较为具体的规定,至今仍然是花都区旧村改造公开引入合作企业的有效规范文件。但随着《广州市城中村改造合作企业引入及退出指引的通知》全面提高对合作企业的资格要求和准入门槛并明确合作企业的退出机制,以及《广州市城中村改造村集体经济组织决策事项表决指引》等文件的陆续颁发,广州市关于旧村改造公开引入合作企业的要求已经发生了较大的变化,在此背景下,花都区关于旧村改造公开引入合作企业的专门性规范尚需作进一步更新、细化。
[1]花都区三东村(含罗仙村八队)旧村全面改造项目公开引入合作企业公告;花都区横潭村河西经济社旧村全面改造项目公开引入合作企业公告;花都区田美村东南经济社旧村全面改造项目公开引入合作企业公告;花山镇平西村经济联合社更新改造项目公开引入合作企业公告。
回到顶部

建纬大湾区法律服务平台
地产与工程法律观察