广州旧村改造引入合作企业操作实务系列——增城区 | 建纬原创
发布时间:2021-10-19
2018年1月4日,广州市城市更新局印发《关于进一步规范旧村合作改造类项目选择合作企业有关事项的意见》(穗更新规字〔2018〕1号),首次对旧村合作改造类项目选择合作企业进行专门的政策规定,并明确了旧村合作改造中合作企业应符合的条件和要求。《关于进一步规范旧村合作改造类项目选择合作企业有关事项的意见》(穗更新规字〔2018〕1号)发布后,广州市住房和城乡建设局印发《关于进一步规范旧村合作改造类项目选择合作企业有关事项的意见》(穗建规字〔2020〕16号),进一步规范引入合作企业工作。2021年1月21日,广州市住房和城乡建设局印发《广州市城中村改造合作企业引入及退出指引的通知》(穗建规字〔2021〕1号),全面提高对合作企业的资格要求和准入门槛,首次明确了合作企业的退出机制,针对特定的退出情形作出相应退出安排。2021年4月30日,广州市住房和城乡建设局印发《广州市城中村改造村集体经济组织决策事项表决指引》(穗建规字〔2021〕5号),对于纳入广州市三年实施计划、五年行动方案的城中村改造项目的相关表决事项进行统一规定。
除上述市级文件以外,各区也分别制定出台适用于各自辖区的旧村合作改造引入合作企业相关政策文件,就合作企业选择的时点、条件、程序等事项进行细化规定,并结合本区实际情况对引入合作企业工作提出差异化要求。
对有意参与广州市城市更新的市场主体而言,在实际拓展旧村合作改造项目前确有必要先行了解不同辖区对引入合作企业的要求及相应流程,以便更为顺利地推进项目改造开发。鉴于此,建纬广州城市更新业务中心推出广州市城市更新旧村合作改造类项目引入合作企业操作实务系列,详细梳理不同辖区对合作企业选择的相关要求及操作实务。此篇为增城区篇。
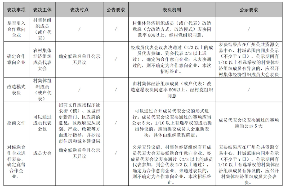
01.增城区旧村合作改造类项目引入合作意向企业和合作企业相关文件出台情况 在2019年3月之前,鲜见增城区旧村合作改造类项目进展情况消息,从网上公布的增城区旧改合作类项目招商公告情况可见一斑。目前广州公共资源交易中心中可查到增城区35个旧改项目招商公告,其中1个是在2018年11月份公布,其余34个公布时间均在2019年3月之后。 增城区旧改项目引入合作意向企业和合作企业政策的出台情况与项目进展情况相契合,在2019年3月之前,增城区鲜见制定此类政策相关文件的动作,在2019年3月之后便动作频频。 2019年3月11日,为规范增城区旧村改造前期工作秩序,公开、公平选择有社会责任、有实力的市场主体参与增城区旧村改造,广州市规划和自然资源局增城区分局印发《广州市规划和自然资源局增城区分局关于印发<增城区旧村改造项目公开招标选择合作意向企业试行办法>的通知》(穗规划资源增规[2019]1号,下称“2019年1号文”),规定了选择合作意向企业应坚持的原则、条件、程序等主要内容。 2019年4月15日,为规范引导增城区旧村庄全面改造,做好审批事权下放承接工作,增城区城市更新工作领导小组办公室参照广州市旧村庄全面改造项目审批流程印发《增城区城市更新工作领导小组办公室关于印发<增城区旧村庄全面改造项目实施指引>的通知》,规定了申请标图建库和确定改造范围、申报项目库和年度计划、基础数据调查核查、选择合作意向企业和合作企业、策划方案和实施方案编制以及方案审批、批复和实施等系列事项。 2020年2月26日,为进一步提升建设项目审批服务质量、简化审批流程、优化营商环境,广州市规划和自然资源增城区分局、广州市增城区住房和城乡建设局印发《增城区关于优化项目规划建设审批流程的通知》,规定了增城区建设项目优化审批相关措施。 2020年6月3日,为加快推进旧村全面改造工作,增城区人民政府办公室印发《关于印发增城区加快推进旧村全面改造工作的实施意见(试行)的通知》(增府办规[2020]6号),针对建立增城区旧村全面改造项目库、集体土地上住宅的可计基底面积核算标准和集体土地上住宅改造成本的核算标准等内容作了具体规定。 2021年1月26日,为贯彻落实增城市委城市更新工作现场会工作部署,广州市规划和自然资源局增城区分局印发《市规划和自然资源局增城区分局关于加快推进旧村改造的通知》(穗规划资源增函〔2021〕209号),规定了旧村改造的工作目标以及具体的工作任务 02.增城区旧村合作改造类项目引入合作意向企业和合作企业工作要求 虽然增城区2019年1号文中规定了公开招标选择合作意向企业的条件和程序,但该文件的颁布时间较早,且效力较《关于进一步规范旧村合作改造类项目选择合作企业有关事项的意见》(穗建规字〔2020〕16号)更低。从现有政策来看,目前增城区旧改项目引入合作意向企业和合作企业主要遵循广州市级的规定,现行规定如下: (一) 引入合作意向企业 1.引入时点 根据目前广州市的规定,旧村庄合作改造类项目引入合作意向企业应在基础数据调查前,村集体可根据项目需要引入合作意向企业,但在引入合作意向企业之前,村集体需要组织召开成员代表大会就是否引入合作意向企业、合作意向协议和候选合作意向企业进行表决,具体要求如下: (1)引入意愿表决 村集体经济组织就是否引入合作意向企业组织成员代表大会表决,按照《广东省农村集体经济组织管理规定》以及村集体经济组织股份制章程的规定执行。 (2)表决合作意向协议和候选合作意向企业 村集体经济组织在征求村民意见的基础上,草拟合作意向协议,提出候选合作意向企业,经镇人民政府(街道办事处)审核通过后,组织成员代表大会进行表决。 2.引入平台 引入合作企业需通过广州公共资源交易平台,招引程序、资料提交等应符合《广州公共资源交易中心旧村更新改造项目公开选择合作意向企业和合作企业交易服务规程》的相关规定。 (二) 引入合作企业 1.引入时点 旧村改造项目引入合作企业,需在基础数据经审核确认,且农村集体经济组织按规定对合作改造模式表决通过后,方可开展合作企业的引入工作,具体要求如下: (1)基础数据经审核确认 根据《广州市城市更新基础数据调査和管理办法》(穗建规字〔2020〕19号),数据成果核查合格的复函是片区策划或实施项目基础数据调查成果验收的依据。因此,广州市公共资源交易中心相应要求,交易发起人在委托开展公开选择合作企业代理服务时,应当提交区政府审核公布的旧村改造范围内的基础数据成果。 (2)合作改造模式经表决通过 根据广州市《关于深化城市更新工作推进高质量发展的实施意见》(穗字〔2020〕10号),纳入三年实施计划、五年行动方案的城中村改造项目,拆迁补偿安置方案表决比例不低于村民和世居祖屋权属人总人数的80%,其余改造相关事项的表决按照《广东省农村集体经济组织管理规定》以及村集体经济组织股份制章程的规定执行。根据《广州市旧村庄更新实施办法》(穗府办〔2015〕56号)的规定,对权属单一、征求意见获得村集体经济组织成员80%以上同意改造的村,可确定为合作改造或自主改造模式。 因此,村集体组织对改造意愿(主要包括是否愿意改造、改造方式和改造模式等内容)进行表决时,可组织召开成员大会或成员代表会议。对于旧村合作改造类项目而言,需取得村集体组织成员80%以上同意方可确定合作改造模式。 2.引入平台 引入合作企业需通过广州公共资源交易平台,招引程序、资料提交等应符合《广州公共资源交易中心旧村更新改造项目公开选择合作意向企业和合作企业交易服务规程》的相关规定。 03.增城区旧村合作改造类项目引入合作意向企业和合作企业工作流程 增城区旧村合作改造类项目引入合作意向企业和合作企业的工作流程遵循广州市和《广州公共资源交易中心旧村更新改造项目公开选择合作意向企业和合作企业交易服务规程》的相关规定。 (一) 引入合作意向企业流程 (二) 引入合作企业流程 04.增城区旧村合作改造类项目引入合作意向企业和合作企业准入条件设置 (一)《增城区旧村改造项目公开招标选择合作意向企业试行办法》中的准入条件设置 关于旧村合作改造类项目引入合作意向企业和合作企业准入条件设置问题,《关于进一步规范旧村合作改造类项目选择合作企业有关事项的意见》(穗建规字〔2020〕16号)仅作两方面的规定,即:近三年内无不良诚信记录;企业注册资本不少于1亿元。 增城区于2019年公布实施的《增城区旧村改造项目公开招标选择合作意向企业试行办法》(穗规划资源增规[2019]1号),对参与投标的企业设置了准入条件,具体如下: (二)实务中的准入条件设置 在具体项目招商中,改造主体会根据实际情况及自身需求,在政策规定的基础上,另行增设其他条件,从而增加了准入条件设置的灵活性。我们在广州公共资源交易中心检索下载了增城区2018年至2021年旧村合作改造项目公开选择合作企业的招标公告,对比总结公告中申请资格条件/竞投人资格条件要求部分的内容后,整理如下: 1.要求具备独立法人资格 招标公告均要求竞投人具有中华人民共和国独立法人资格,不接受自然人申请报名。部分项目(比如:增城区荔城街蒋村村股份经济联合社旧村改造项目)允许境外企业参与,但要求符合房地产市场外资准入和外汇管理的相关规定。 2.提高注册资本要求 相对于市、区的政策文件,增城区项目在实际招标中结合项目实际情况设置竞投人注册资本的要求,普遍高于《增城区旧村改造项目公开招标选择合作意向企业试行办法》要求的注册资本(比如,增城区荔城街城丰村新汤股份经济合作社旧村全面改造项目中,要求竞投人注册资不低于人民币50亿元)。 3.要求具备房地产开发资质 增城区在项目实际招标中,均增设了对房地产开发资质的要求。在检索到的招标公告中,分别要求竞投人具备:①房地产开发企业二级或以上资质;②房地产开发企业一级资质。 4.资产及资金要求 增城区在项目实际招标中一般会增设对竞投人总资产的要求,比如,增城区荔城街蒋村村股份经济联合社旧村改造项目、增城区永宁街翟洞村旧村改造项目均分别要求:净资产不低于50亿元、总资产不低于200亿元(须承诺如项目现状建筑实测面积大于等于60万平方米,总资产不低于300亿元)(以最近一年度审计报告为准)。 5.相关经验及业绩要求 增城区在旧村改造中尤为重视竞投人关于房地产开发经验及专业人员,并量化了具体的业绩要求。在检索的招标公告中主要提出了三种业绩要求:①从事房地产开发经营3年以上(以工商等部门出具的相关证明文件为准);②近3年房屋建筑面积累计竣工15万平方米以上(建筑面积以工程竣工验收备案表等为准);③有职称的建筑、结构、财务、房地产及有关经济类的专业管理人员不少于20人,其中具有中级以上职称的管理人员不少于10人,持有资格证书的专职会计人员不少于3人;工程技术、财务、统计等业务负责人具有相应专业中级以上职称。(以职称证书、社保证明等为准)。 6.信誉要求 在增城区项目的实际招标中,招标公告对竞投人的信誉提出了更细致的要求,如最近三年在工商、税务、建设或国土等部门没有违法违规记录,不存在工程“烂尾”或其它违法等情况,在信用中国平台(网址:https://www.creditchina.gov.cn)无重大不良信用记录,并出具相关承诺文件。 7.联合体竞投限制 关于联合体投标,增城区旧村改造在项目实际招标中没有做更多细化规定,但部分项目在招标公告中明确表示不接受联合体竞投(比如:增城区永宁街翟洞村旧村改造项目)。 05.增城区旧村合作改造类项目引入合作意向企业和合作企业民主表决要求 根据广州市现行的旧改政策,旧村合作改造类项目引入合作意向企业时需就是否引入合作意向企业和候选合作意向企业进行表决,引入合作时需要就改造意愿、招商文件及确定竞得的候选企业进行表决。广州市《关于深化城市更新工作推进高质量发展的实施意见》(穗字〔2020〕10号)规定,纳入三年实施计划、五年行动方案的城中村改造项目,拆迁补偿安置方案表决比例不低于村民和世居祖屋权属人总人数的80%,其余改造相关事项的表决按照《广东省农村集体经济组织管理规定》以及村集体经济组织股份制章程的规定执行。 结合广州市现行旧改政策、《广东省农村集体经济组织管理规定》及《增城区旧村改造项目公开招标选择合作意向企业试行办法》的规定,按照表决事项和表决时点将旧村合作改造类项目引入合作意向企业及合作企业涉及的表决作如下整理: 06.增城区旧村合作改造类项目合作意向企业和合作企业引入后监管问题 针对旧村合作改造类项目引入合作意向企业和合作企业后的监管问题,《广州市城中村改造合作企业引入及退出指引》(穗建规字〔2021〕1号)是广州启动旧改工作以来首次针对合作企业引入及退出工作所作出的规定。另外。《增城区加快推进旧村全面改造工作的实施意见(试行)》(增府办规[2020]6号)在合作企业任务考核和企业违约失信退出问题上,对增城区旧改项目引入合作意向企业和合作企业后提出了具体的监管要求。具体如下: (一)合作意向企业监管 旧村全面改造项目合作意向企业或其控股公司(直接或间接控股50%以上)须参加合作企业招商报名,如因企业自身原因未能成为合作企业的,原则上3年内不得参与增城区新增旧村全面改造项目。 (二)合作企业监管 引入合作企业2年内实施方案未获批复的,经区政府同意后,村集体经济组织成员可表决中止合作,相关投资风险由合作企业承担。在项目复建安置房和公建配套设施未完成竣工验收前,原则上不得以包括股权转让方式在内的任何方式转让项目。确因经营困难的,在项目实施方案批复生效后,经村集体经济组织成员表决通过并经区政府同意,可转让不超过50%的股权,转让股权超过30%(含)的,该合作企业及其关联企业原则上3年内不得参与增城区新增旧村全面改造项目。 (三)违约失信退出机制 合作企业出现《广州市城中村改造合作企业引入及退出指引》(穗建规字〔2021〕1号)第十八条[1]、第十九条[2]规定的情形,由村集体经济组织按照民主决策程序表决通过后,将该企业勒令退出,并将结果通报区住房和建设局和属地街道。被勒令退出的企业,不得再参与增城区城市更新改造工作。从以上合作意向企业和合作企业引入后的监管要求可见,增城区旧改工作十分注重项目推进进度及合作企业履约诚信问题。 此外,现有已公告的招商文件中,村集体亦会在项目合作内容中明确了项目推进的各个时间节点,大部分招商文件均要求竞得人应与区政府或其指定的部门签订《城中村改造监管协议》。从协议内容看,协议中约定的合作企业违约退出包括但不限于以下情形:(1)项目签订监管协议后,合作企业未按时、足额出具银行履约保函的;(2)合作企业在改造有效期内擅自终止合作协议,放弃投资建设的;(3)合作企业在项目公开引入过程中,提供虚假信息骗取项目资格,经行业监管部门查证属实的;(4)因人力、物力、资金不到位等合作企业原因,项目拆迁或者施工滞后约定工期2个月以上,区政府或其指定的部门对合作企业限期整改,在规定时间内仍不整改或整改未达要求的。若合作企业不按照承诺在规定的时间内引入产业、教育、医疗等资源,或者引进产业竣工投产后,经区产业部门核实产出效益指标未达到监管协议约定要求的,或者引入的教育、医疗等资源经区教育、卫生健康部门核实未达到监管协议约定要求的,区政府或其指定的部门根据协议约定条款和合作企业违约的情况,可启动银行保函索赔程序,将结果通报市住房城乡建设、规划和自然资源部门,并按照《广州市公共信用信息管理规定》(市政府令第166号)规定予以处理。合作企业退出后,改造工作尚未完成的城中村,区政府指导村集体启动新的合作企业遴选工作。退出的合作企业前期投入按照协议约定予以合理补偿。 结 语 2021年是“十四五”时期的开局之年,是我国由全面小康社会向基本实现社会主义现代化迈进的关键时期。随着时代的进步以及城市化的推进,土地资源出现紧缺,粗放增量的土地开发模式已无法适应时代发展的需要,从新增土地开发的增量发展转向城市中心重构的存量挖潜是必然之举。增城区作为粤港澳大湾区中部、广深都市圈衔接节点,在“十四五规划”中将城市更新列入“十四五时期”的重点工作,提出重点围绕荔城、新塘、中新、永宁等中心城区,东部交通枢纽、中新科技园、荔湖新城等重点发展平台,广汕公路、地铁21号线、新城大道等重点景观带沿线开展更新改造,加快推进中新村、群星村、金星村等重点村庄旧改进程等系列举措。 值得注意的是,新一轮城市更新不再是简单的拆与建,而是面向城市理念、经济发展、社会活力、文化保护、生态环境等全方位的深化赋能,参与主体更多元,涉及的各方利益更复杂,目标和要求也更高,与之相应的发展之路仍待进一步探索。 [1] 第十八条:招商文件、合作协议和监管协议中应明确包括但不限于以下退出情形:(一)项目签订监管协议后,合作企业未按时、足额出具银行履约保函的;(二)合作企业在改造有效期内擅自终止合作协议,放弃投资建设的;(三)合作企业在项目公开引入过程中,提供虚假信息骗取项目资格,经行业监管部门查证属实的;(四)因人力、物力、资金不到位等合作企业原因,项目拆迁或者施工滞后约定工期2个月以上,区政府或其指定的部门对合作企业限期整改,在规定时间内仍不整改或整改未达要求的。 [2] 第十九条:合作企业与拟引入的产业企业签订引入协议,协议约定双方承担责任。合作企业不按照承诺在规定的时间内引入产业、教育、医疗等资源,或者引进产业竣工投产后,经区产业部门核实产出效益指标未达到监管协议约定要求的,或者引入的教育、医疗等资源经区教育、卫生健康部门核实未达到监管协议约定要求的,追究合作企业的违约责任,并按协议约定进行处理。



回到顶部

建纬大湾区法律服务平台
地产与工程法律观察