上海市建纬(深圳)律师事务所(建纬大湾区法律服务平台)欢迎您

专业交流 Academy

超细致!深圳市城市更新项目搬迁补偿协议示范文本评析

发布时间:2021-11-15

2021年11月8日,深圳市规划和自然资源局官方网站发布《关于公开征求<深圳市城市更新项目搬迁补偿协议示范文本(征求意见稿)>意见的通告》。为进一步规范深圳市城市更新项目搬迁补偿协议的签订工作,更好地保护市场主体和物业权利人的合法权益,市规划和自然资源局根据《深圳经济特区城市更新条例》(以下简称《更新条例》)等有关规定,研究起草了《深圳市城市更新项目搬迁补偿协议示范文本(征求意见稿)》(以下简称《搬迁补偿协议示范文本》)。



01

《搬迁补偿协议示范文本》背景回顾


《更新条例》自2021年3月1日起正式施行,其中第二十九条、第三十一条、第三十四条从搬迁补偿协议示范文本、补偿方式、补偿标准等多个方面进行了一系列制度设计。

《更新条例》第二十九条第二款明确提出了制定、发布搬迁补偿协议示范文本的要求,并就搬迁补偿协议包含的内容进行了概括性说明。《更新条例》第三十一条、第三十四条还规定了被搬迁房屋预告登记、搬迁补偿方式、政策性住房搬迁补偿的方式及限制、已登记商品性质住宅物业采用原地产权置换的最低补偿标准及面积误差处置方式、安置补偿费的最迟给付时点等涉及搬迁补偿的内容。

《搬迁补偿协议示范文本》的制定,一方面落实了《更新条例》上述要求及规定,有利于规范和加强对城市更新项目搬迁补偿工作的监管,提升城市更新项目管理水平;另一方面,搬迁补偿协议示范文本能够为协议当事人提供具体、详细的参考,有助于指导市场主体和物业权利人合法、规范、便捷地签订搬迁补偿协议,推动城市更新项目高质量发展。



02

《搬迁补偿协议示范文本》结构速览


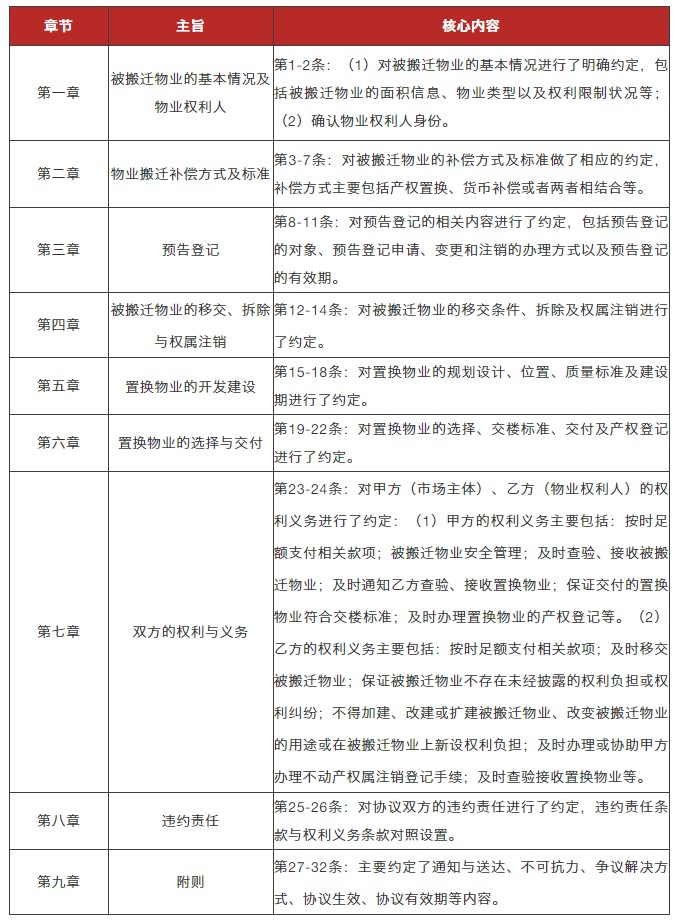
《搬迁补偿协议示范文本》分为九章、三十二条及四个附件,主要内容如下:

Dingtalk_20211115105853.jpg

从整体结构看,《搬迁补偿协议示范文本》落实并细化了《更新条例》第二十九条关于搬迁补偿协议须统一规范的具体内容,包含“协议生效时间、生效条件、搬迁补偿标准和方式、协议有效期、权利义务、预告登记约定、不得加改扩建、违约责任等内容”,结构较为清晰完整。


从实务操作而言,鉴于搬迁补偿协议内容涉及物业权利人身份信息、被搬迁物业信息、搬迁安置补偿标准、选房模式等,搬迁补偿谈判及搬迁补偿协议的签署亦涉及众多权利主体,从保护个人隐私及公司商业秘密的角度出发,可以考虑在《搬迁补偿协议示范文本》中增设保密条款。



03

示范文本重点条款解析与建议


1.关于被搬迁物业的基本情况

《搬迁补偿协议示范文本》第一条对被搬迁物业的基本情况进行了明确约定,包括被搬迁物业的面积信息、物业类型以及权利限制状况。


(1)物业类型

《搬迁补偿协议示范文本》将被搬迁物业的类型划分为已登记的商品性质住宅物业、政策性住房、原农村城市化历史遗留违法建筑和其他等四大类。此种类型划分主要是基于《更新条例》对已登记的商品性质住宅物业、政策性住房、原农村城市化历史遗留违法建筑这三类被搬迁物业的补偿方式及标准存在特殊规定。


(2)权利限制状况

《搬迁补偿协议示范文本》将被搬迁物业的权利限制状况分为了无任何权利限制、设有居住权、被查封、设有抵押权、设有租赁权和其他等六种。《中华人民共和国民法典》物权编首次引入“居住权”制度,《搬迁补偿协议示范文本》吸收民法典之规定,将“设有居住权”列为被搬迁物业的权利限制情形之一。


2.关于物业权利人身份确认

为确认物业权利人身份,《搬迁补偿协议示范文本》第二条及附件列举了物业权利人需提交的被搬迁物业不动产权属证书及其他能够证明被搬迁物业权利归属的证明材料、身份证明材料。其中值得注意的是,《搬迁补偿协议示范文本》显示被搬迁物业为原农村城市化历史遗留违法建筑的,应当提供历史违建物业权利人的核实结果材料作为身份证明材料。


根据《更新条例》第三十条的规定,对于历史违建物业,由经核实的物业权利人与市场主体签订搬迁补偿协议。《市规划和自然资源局关于做好城市更新项目历史遗留违法建筑物业权利人核实有关工作的通知》(深规划资源〔2021〕508号)第五条规定,经核实的历史违建物业权利人原则上不得变更,但因继承、受遗赠、人民法院或者仲裁委员会生效法律文书、人民政府生效的决定以及法律法规规定的其他情形等因素导致的除外。


对于历史违建,完成物业权利人核实工作是签订搬迁补偿协议的前置程序,经核实的历史违建物业权利人方才获得搬迁补偿协议的签约资格。后续,市场主体在开展历史违建权利人核实需注意与前述搬迁补偿协议衔接工作,避免违反约定导致不能备案。


3.关于物业搬迁补偿方式及标准

《搬迁补偿协议示范文本》第二章对被搬迁物业的补偿方式及标准做了相应的约定。


(1)补偿方式

在补偿方式上,《搬迁补偿协议示范文本》第三条以《更新条例》第三十四条为依据,明确城市更新搬迁补偿可以采用产权置换、货币补偿或者两者相结合等方式。但笔者认为《搬迁补偿协议示范文本》设置的产权置换、货币补偿项下具体补偿项目有待进一步商榷。


《搬迁补偿协议示范文本》约定产权置换情形下的补偿项目包括产权置换补偿面积、过渡安置、搬迁补助费及其他费用;货币补偿情形下的补偿项目包括被搬迁物业本体货币补偿、临时建筑物、构筑(附属)物等补偿、装修补偿费、搬迁补助费及其他费用。从城市更新搬迁补偿实务来看,产权置换与货币补偿两种补偿方式的根本差异在于被搬迁物业本体是采取置换回迁物业还是货币补偿,而实务中临时建筑物、构筑(附属)物等补偿、装修补偿费不管在产权置换还是货币补偿模式下均可能涉及。


(2)补偿标准

在补偿标准上,《搬迁补偿协议示范文本》第四条落实了《更新条例》关于政策性住房搬迁补偿的方式及限制、已登记商品性质住宅物业采用原地产权置换的最低补偿标准及面积误差处置方式等相关内容。


《搬迁补偿协议示范文本》第四条约定,已登记的商品性质住宅物业采用原地产权置换的,按照套内面积不少于1:1的比例进行补偿,置换的实际面积不得少于约定面积,因误差导致超出面积在百分之三以内的,乙方可以不再支付超出面积部分的房价。


该项约定在实际履行过程中可能存在如下问题:第一,未登记套内建筑面积的房屋将面临操作困境。实践操作中往往存在部分房屋的权属证书仅记载了建筑面积而未记载套内面积的情形,如仅以套内建筑面积作为产权置换的基数,可能存在无法普遍适用的困境。尤其是在合法建筑与违法建筑混为一体、无法拆分的情况下,通过测绘往往也难以明确适用产权置换的套内建筑面积,无疑增加了实际操作的难度。第二,产权置换面积差问题的处理将给市场主体造成执行困境。比如:在办理预售许可证时,对于拟回迁范围内的房屋,城市更新主管部门是否需要核查面积差异?如果出现实际面积少于搬迁补偿协议约定面积如何处理?市场主体如坚持以往的做法,经与物业权利人平等协商在搬迁补偿协议中约定面积结差规则为多退少补,城市更新主管部门是否会就包含此约定条款的搬迁补偿协议予以备案?法院对该约定的效力如何认定?这些问题尚需一一明确并予以解决。


4.关于预告登记

根据《不动产登记暂行条例实施细则》第八十五条第一款,不动产预告登记的情形包括四种:(1)商品房等不动产预售的;(2)不动产买卖、抵押的;(3)以预购商品房设定抵押权的;(4)法律、行政法规规定的其他情形。现行法律法规未明确签订搬迁补偿协议属于预告登记的规定情形,故《更新条例》作出变通立法,将搬迁补偿协议纳入预告登记的适用范围。


《搬迁补偿协议示范文本》就“预告登记”专设一章,就预告登记的对象、预告登记申请、变更和注销的办理方式以及预告登记的有效期进行详细约定,落实了《更新条例》第三十一条关于“预告登记”的规定。


(1)预告登记的对象

《搬迁补偿协议示范文本》第八条约定,甲、乙双方经协商一致,同意为本协议第一条约定的被搬迁物业申请预告登记。此处应当进一步限缩预告登记的对象,预告登记制度仅适用于已办理产权登记的被搬迁物业。


(2)预告登记的申请主体

根据《不动产登记暂行条例实施细则》第八十五条、第八十六条以及《不动产登记操作规范(试行)》第15.1.2条的规定,不动产预告登记应当由买卖房屋或者其他不动产物权的协议双方当事人共同申请;但是,预售人和预购人订立商品房买卖合同但预售人未按照约定与预购人申请预告登记的情况下,预购人可以单方申请预告登记。《更新条例》第三十一条规定,市场主体可以按约定向不动产登记机构申请办理被搬迁房屋的相关预告登记,但并未明确市场主体是否可以单方申请。笔者认为搬迁补偿协议的预告登记参照适用前述《不动产登记暂行条例实施细则》《不动产登记操作规范(试行)》的规定,需要由市场主体与被搬迁权利人共同向不动产登记机构申请预告登记。


《搬迁补偿协议示范文本》第九条约定:双方同意在签订本协议后     个工作日内由 □甲乙双方□乙方委托甲方 申请办理不动产预告登记。该项约定实际上明确了搬迁补偿协议的预告登记应当以市场主体、物业权利人双方名义共同申请,但存在两种方式供选择:双方共同申请办理或物业权利人委托市场主体申请办理。


(3)预告登记的办理要求

由于搬迁补偿协议原不属于预告登记情形,《搬迁补偿协议示范文本》也未就预告登记办理方式等进行详细约定,在实务操作中,需要协调不动产登记机构确定搬迁补偿协议进行预告登记的具体要求。


经初步了解,不动产登记中心可接受搬迁补偿协议的预告登记业务的办理申请,申请人需提交如下资料:(1)不动产预告登记申请表;(2)搬迁补偿协议双方当事人身份证明文件;(3)被搬迁物业的权属证明文件;(4)已签署的合法有效的搬迁补偿协议。搬迁补偿协议双方应共同申请办理预告登记,如一方无法亲自到场委托他人办理的,应提供经公证的授权委托书。也即,如物业权利人委托市场主体申请办理预告登记的,应当签署相应授权委托书并由公证处进行公证。具体有待相关部门颁布操作指南予以明确。


5.关于回迁选房

《搬迁补偿协议示范文本》第十九条约定,乙方应积极参与置换物业选房相关的活动,促进置换物业选房工作顺利完成。乙方应当自收到甲方的选房通知之日起     日内完成选房工作。置换物业有关信息由甲乙双方签字盖章的选房确认文件明确。


但在城市更新项目选房阶段,市场主体通常会根据项目进展情况制定详细的选房规则及选房工作安排,明确选房的具体日期后向物业权利人发出选房通知,物业权利人按照选房通知的日期参与市场主体统一组织的选房活动。该条约定“自收到选房通知之日起某一固定期限内完成选房工作”在实际操作中可能会抑制选房工作安排的灵活性。





回到顶部